예전, 게시물로 올렸던 Addon 'Carver'에 추가된 내용입니다.
Blender 에 기본으로 내장하고 있는 Addon 'Carver' 입니다.

오브젝트에,

Orthographic 상태로 해야 합니다.

Ctrl + Shift + X를 클릭합니다.
그러면 Carver가 활성화 됩니다.

기본값은 Rectangle 입니다.
화면에 클릭후 드래그를 하면 직사각형이 보입니다.

그대로 뚫어 버립니다.

첫번째 클릭으로 드래그 하며 도형을 그리다가 두번째 클릭하기 전에 Alt클릭을 하면

도형의 모양을 유지한 상태로 위치를 이동 시킬수 있습니다.

여러가지 메뉴가 단축키로 사용할수 있습니다.

Cut type : Line으로..

다 그렸으면 Space bar 를 누르면 Line상태 종료 되고, 뚫어 버립니다.

Circle 로도 뚫을수 있습니다.

Circle 아래에 Subdivisions 에서 Vertex 갯수를 지정해 줄수 있습니다.

여기서 H 키를 클릭하면, Help 가 보입니다.
여기서 Profil Brush (B)가 보입니다.

B 키를 클릭하면, Profil Brush를 쓸수 있습니다.

W 키를 클릭클릭하면, Profil Brush의 종류를 넘겨 볼수 있습니다.

Profil Brush를 선택하고, S키를 클릭하면 크기를 조절할수 있습니다.


D 키는 깊이를 조절해줄수 있습니다.


아래와 같은 Brush는 좀 특이한데,

좌우 화살표를 이용하면 좌우의 반복횟수를 늘리거나 줄일수 있습니다.

그리고 상하 화살표를 이용하면 아래위로의 반복을 조절할수 있습니다.

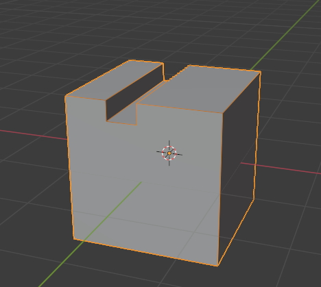
아래와 같이 간단하게 뚫었습니다. ^^

재미있는 기능이 숨어 있었네요.

#blender, #blender3D, #블렌더3D, #블렌더모델링, #블렌더기초
'3D > Blender3D' 카테고리의 다른 글
| [Blender Add-on] Edge Flow (0) | 2021.01.18 |
|---|---|
| [블렌더 3d] Blue line 그리고 Normal Auto Smooth 에러 (0) | 2021.01.15 |
| Blender3D: 다중, Multi UV. UDIM (0) | 2020.12.28 |
| Blender3d : UV 작업 tip 3 (0) | 2020.12.11 |
| Blender3D : UV 작업 Tip 2 (0) | 2020.12.10 |