#블렌더3d #blender3d
Blender 블렌더의 Boolean의 Hot key.

실린더를 생성하고,

Rotate , R키를 클릭하고, 축 설정후,

원하는 각도, 예를 들어 '90'을 입력하면 바로 90도 회전합니다.

Scale줄이고,

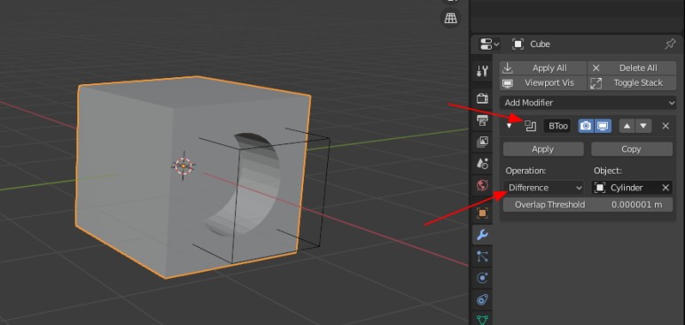
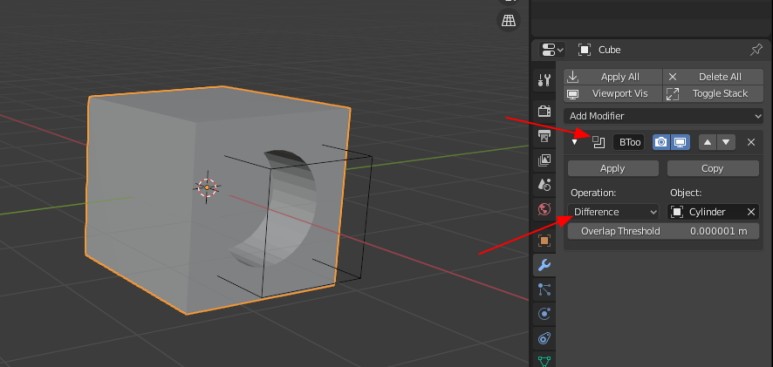
적당한 위치를 잡고, Boolean을 합니다.
빼고 싶은 Mesh를 먼저 잡고,

남아있을 Mesh를 선택한후,

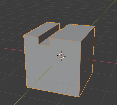
Ctrl - 를 하면 먼저 선택한 mesh가 빠져나가면서 difference 됩니다.

Modifiers로 가면 Boolean 이 생성된 것을 확인할 수 있습니다

Ctrl + 를 하면, Union 상태.


Ctri * 는 Intersect가 됩니다.


하나의 Object에서도 가능합니다.
두 실린더를 선택하고

Ctrl + J 을 합니다.

하나로 Join이 되었습니다.
두 Mesh가 하나가 되어 연결성은 없습니다.

Edit mode로 가서

L을 이용해서 한쪽의 Mesh 만 선택합니다.

Face 메뉴에서 Intersect (Boolean)을 합니다.


이렇게 되었습니다. Difference상태입니다.

Swap을 시키면,

반대로 Difference가 됩니다.

Blender 에 기본으로 내장하고 있는 Addon 'Carver' 입니다.

오브젝트에,

Orthographic 상태로 해야 합니다.

Ctrl + Shift + X를 클릭합니다.
그러면 Carver가 활성화 됩니다.

기본값은 Rectangle 입니다.
화면에 클릭후 드래그를 하면 직사각형이 보입니다.

그대로 뚫어 버립니다.

여러가지 메뉴가 단축키로 사용할수 있습니다.

Cut type : Line으로..

다 그렸으면 Space bar 를 누르면 Line상태 종료 되고, 뚫어 버립니다.

Circle 로도 뚫을수 있습니다.

Circle 아래에 Subdivisions 에서 Vertex 갯수를 지정해 줄수 있습니다.

나름대로 유용할듯 합니다. 메카닉 작업에는 요

즐거운 작업 하세요.
#블렌더3d #blender3d #블렌더기초 #블렌더강좌 #3d프로그램 #3d모델링
'3D > Blender3D' 카테고리의 다른 글
| Blender3d: UV 작업 (0) | 2020.10.15 |
|---|---|
| [Blender 3d] Cloth Brush, Plasticity 지원. (0) | 2020.10.14 |
| Blender: Camera & Viewport Control (0) | 2020.10.12 |
| Blender3d : Eye Material (1) | 2020.10.11 |
| 여러 면이 뒤집혀 졌을때! Recalculate! (1) | 2020.10.10 |