Blender 에서 Transform 에서 Object 의 컨트롤하는 팁Tip입니다.
두개의 오브젝트가 있습니다.

이렇게 두개의 오브젝트를 선택합니다. 이때 주의해서 볼 것은 오브젝트 주위를 감싸고 있는 선의 색입니다.
밝은 오렌지 색 선은, 가장 마지막에 선택한 오브젝트로, 블렌더에서는 Active Object로 불립니다.

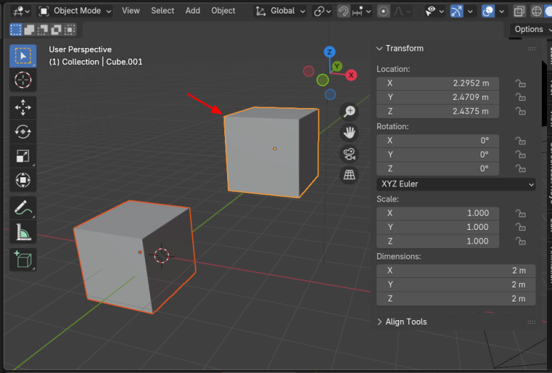
다른 오브젝트를 Shift키를 누르면서 선택하면, 그 선택한 오브젝트도 선이 밝은 오렌지색, 즉 Active오브젝트로 선택 전환됩니다.

상단의 Transform Pivot Point를 체크해 보면 Active Element라는 것을 보입니다. 마지막으로 선택한 오브젝트를 Pivot기준을 삼고 싶을 때 선택합니다.

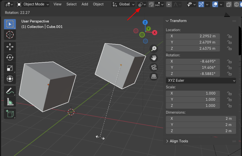
두 오브젝트를 선택하고, R키로 회전을 시켜봅니다. 두 오브젝트의 중간 위치를 기준으로 회전됩니다.
Transform Pivot Point가 Medium Point (기본 옵션) 입니다.

이것을 Active Element로 바꾸고 R키로 회전합니다. 그러면 Active Obejct의 Pivot 으로 회전합니다.

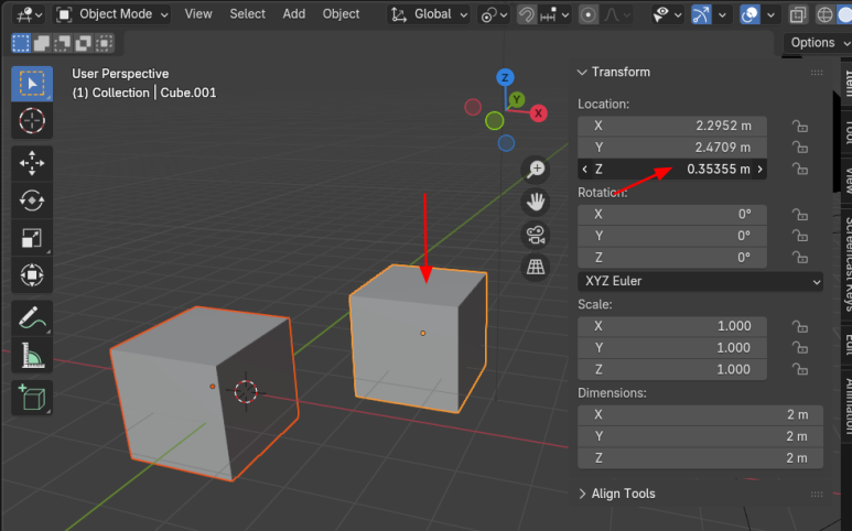
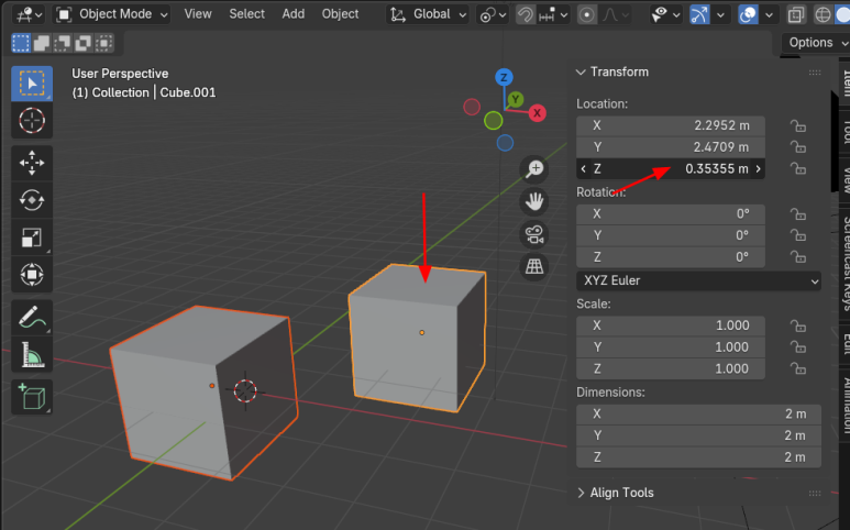
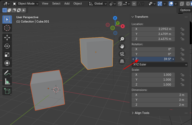
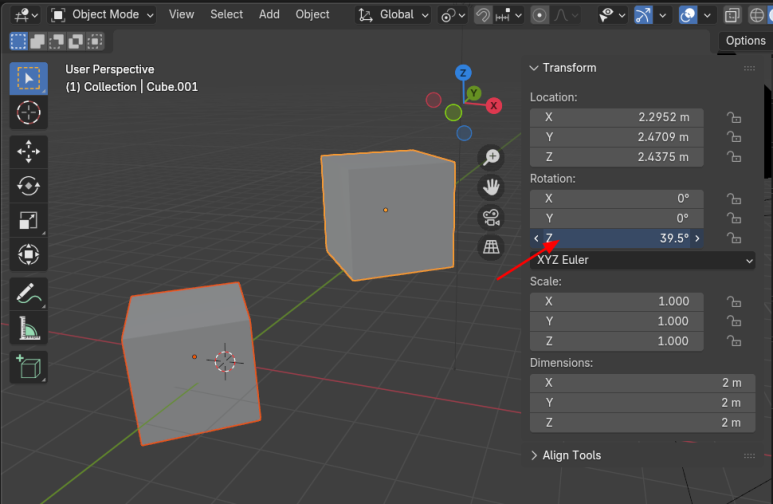
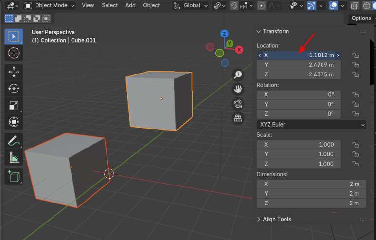
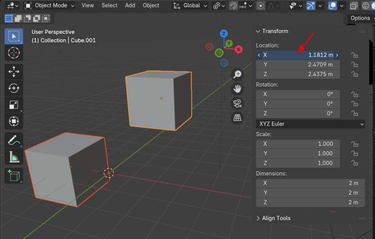
두 오브젝트가 선택되어 있어도, Transform 채널에 마우스를 드래그해서 회전을 해보면, Active Object만 회전됩니다.

위치 변경도 두 오브젝트가 선택되어 있지만, 역시 Active Object만 위치 변경이 일어납니다.

두 오브젝트를 동시에 채널의 값을 적용하려면, Alt 키를 누르고 채널을 클릭후 드래그 하면, 두 오브젝트에 동시에 채널값을 적용할 수 있습니다.

위치값 변경도, Alt 키를 누르고, 채널을 클릭후 드래그를 하면 두 오브젝트에 변경값이 동시 적용됩니다.


감사합니다. 편안한 하루 되세용.^^

#블렌더, #blender, #blender5, #블렌더5 ,#블렌더모델링, #blendermodeling, #3dmodeling,
#혼자서배우는블렌더, #혼자서배우는블렌더3D, #혼자서공부하는블렌더, #혼자서공부하는블렌더3D,
#블렌더3d책, #블렌더3d무료, #블렌더3D입문, #블렌더3D&AI,
#블렌더3DCG애니메이션실전입문, #블렌더3D애니메이션실전입문, #블렌더애니메이션실전입문, #블렌더3D애니메이션입문,
#블렌더애니메이션입문, #블렌더3D모델링&렌더링,
#블렌더3d애니메이션, #블렌더3dai, #블렌더3d모델, #블렌더3d모델링사이트, #블렌더3d커서단축키, #블렌더3d커서초기화,
#블렌더3d커서, #블렌더3d책,
'3D > Blender3D' 카테고리의 다른 글
| Blender Tip: Nodes Compositing - Z depth (0) | 2026.01.24 |
|---|---|
| Blender Tip: Group Instances (0) | 2026.01.23 |
| Blender5.0: Geometry Attribute (0) | 2026.01.21 |
| Blender5.0: Copy Mirrored UV Coords (0) | 2026.01.20 |
| Blender5.0: UV -Set User Region (0) | 2026.01.19 |