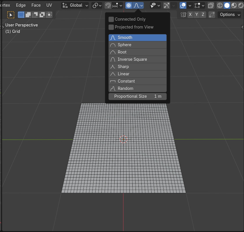
Proportional Editing 으로 편집할 때 Fall off(감소) 곡선을 변경할 수 있습니다.
아래 그림과 같이 촘촘한 메쉬그리드를 준비합니다.

단축키 Shift + O 키는 변화작업(Transform, G,R,S키)을 시작하기 전에는
Falloff 가 파이 메뉴로 나타납니다.

Transform 작업(현재 G키) 중일 경우에 Shift + O 를 클릭하면, Falloff 곡선이 차례대로 변경됩니다.
기본값 Smooth 입니다.

두번째 Sphere Falloff 입니다.

Root Falloff

Sharp Falloff

Linear Falloff.

Constant, No Falloff

Random Falloff. (지형 만들때 아주 좋을 듯 합니다.)

Inverse Square Falloff

이렇게 Transform작업중일 때에는 Shift +O 키로 Falloff 곡선이 순차적으로 전환 할 수 있습니다. ^^

🏆 국비지원! 수강료 무료!💸💸💸
📢 Blender로 나도 제페토크리에이터!수강신청 https://litt.ly/solongos
☕제페토 카페 https://cafe.naver.com/zepeto3d

'3D > Blender3D' 카테고리의 다른 글
| Blender4.x: Interactive Mirror (0) | 2024.08.27 |
|---|---|
| Blender 4.x Snap(스냅)을 쉽게, 'Set Snap Base' (1) | 2024.08.23 |
| Proportional Editing option[1] (0) | 2024.08.20 |
| Blender 4.x: Clean up, Material[3] (0) | 2024.08.19 |
| Blender 4.x: Clean up, Material [2] (0) | 2024.08.16 |