도미노 액션을 할 소스 오브젝트를 준비합니다. 비율을 조정하고,

크기를 작게 조절합니다.

그리고 현재 비율로 Apply , Scale을 초기화 합니다.

Scale이 1,1,1 이 되도록 합니다.

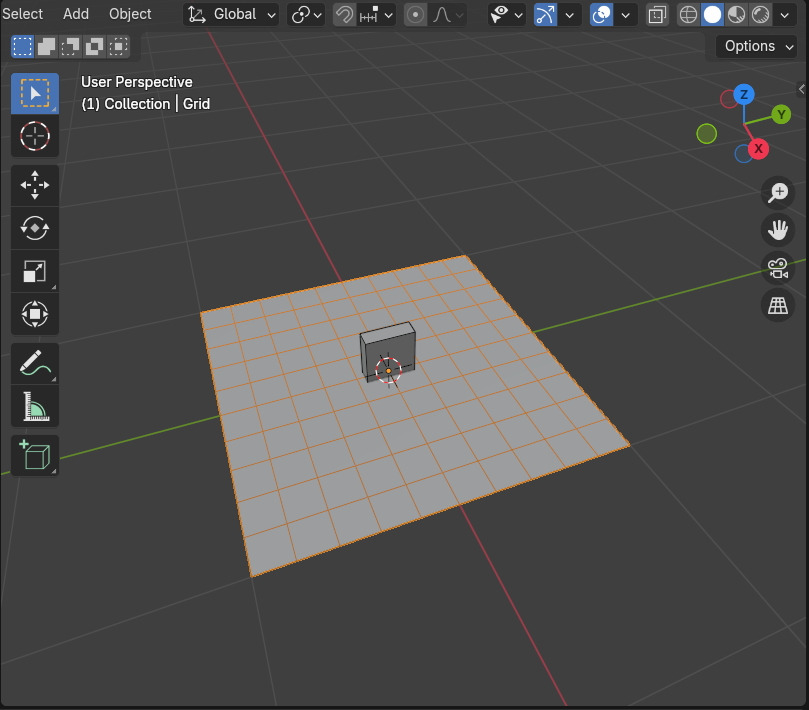
다음은 오브젝트 소스를 Instance로 사용할 메쉬를 준비합니다. Grid로 선택합니다.

생성한 Grid에 Geometry Nodes를 부여하고,

Grid에 Instance on Points를 생성하고, 소스를 Object Info 에 도미노 소스로 만든 Cube를 연결합니다.

그러면, Vertex의 위치에 도미노 소스가 배치됩니다.

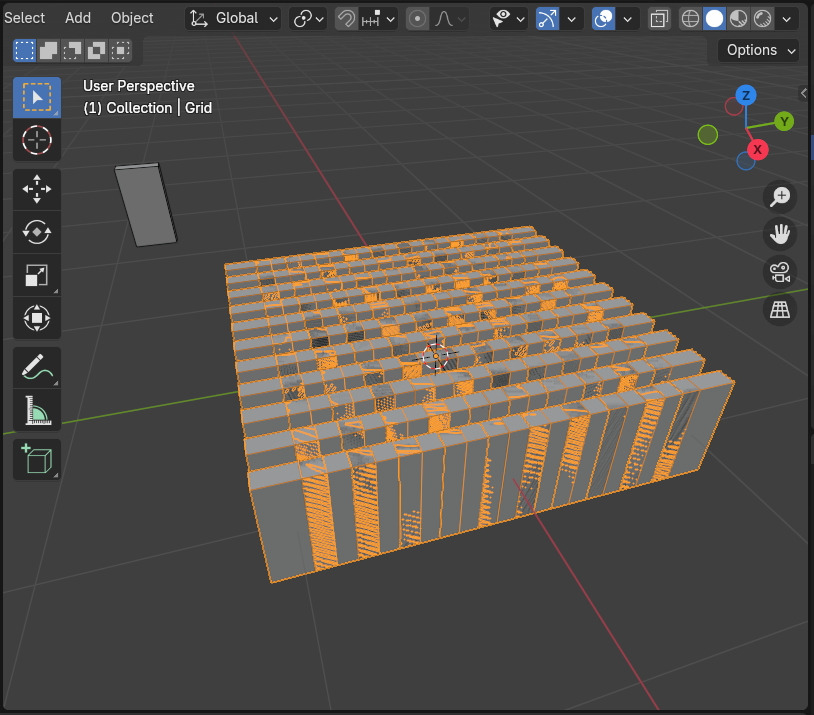
Realtime아이콘을 끄면,

그리드가 보입니다.

도미노가 너무 촘촘하게 배치 되었으므로 에디트 모드에서 적당히 크기를 조절하고,


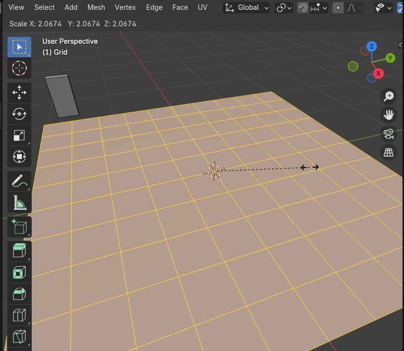
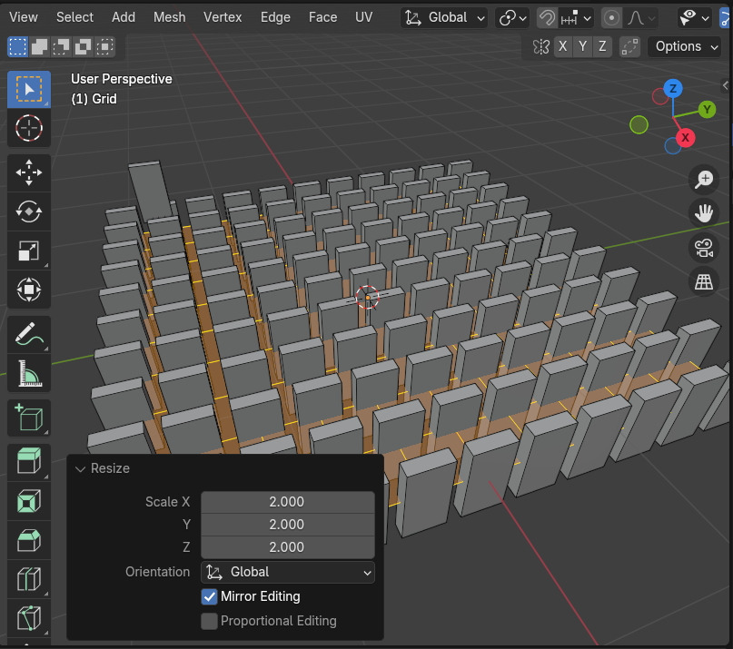
앞뒤 간격도 너무 넓으니, 에디트 모드에서 X축으로 크기를 줄입니다.

빽빽히 앞뒤 간격을 조절합니다. (에디트 모드입니다.)

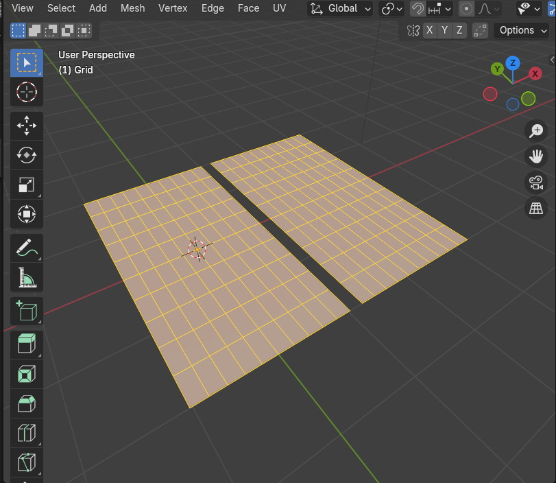
Edit mode에서 Grid 전면을 복사해서 X축으로 이동합니다.

도미노 소스가 안보이도록 해서, 이렇게 복사 했습니다.

이제, 도미노가 X축 방향으로 배열되오 있고, Y축으로 회전해서 넘어질 것입니다.

이렇게 넘어 집니다..만,

축이 도미노 중심에 있습니다. 축을 이동시킵니다.

현재 축이 도미노 소스의 중심에 있습니다.

회전 하는 방향에 위치하는 엣지를 선택하고, 3d 커서를 선택한 곳으로 이동 시킵니다.

3d 커서가 위치했습니다. 이 위치에

Pivot에 위치하도록, Set Origin / Orign to 3D Cursor 실행합니다.

그러면 축이 이곳으로 이동합니다.

Instance들을 보면, 축이 이동된 것을 확인할 수 있습니다.

🏆 국비지원! 수강료 무료!💸💸💸
👉 Blender로 나도 제페토크리에이터!수강신청 https://litt.ly/solongos
☕제페토 카페 https://cafe.naver.com/zepeto3d
#블렌더 #블렌더툴 #blender #blender3d #블렌더강의 #zepeto #제페토 #국비지원 #부업 #부수익 #3d강의
'3D > Blender3D' 카테고리의 다른 글
| Blender:Instance-Domino[3] (0) | 2024.12.23 |
|---|---|
| Blender: Instance - Domino[2] (3) | 2024.12.20 |
| Blender: Instance[9] - Switch (2) | 2024.12.18 |
| Blender:Instance[8] Material 2 (0) | 2024.12.17 |
| Blender: Instance[7]- Materials (2) | 2024.12.16 |