모델링 작업시에 아주 유용한 기능, 'Align' 입니다.
Align 명령의 위치는 Object mode에서 Object / Transform / Align Objects 에 있습니다.

또는 F3번 기능으로, 간단히 Align으로 검색하면 바로 찾고, 실행 할 수 있습니다.

두 개 이상의 오브젝트를 준비합니다.

오브젝트를 선택합니다. 이때 선택하는 순서가 중요합니다. 블렌더에서는 항상 마지막으로 선택하는 오브젝트의 선택외곽선의 색은 연한 오렌지 색으로 나타냅니다. 연한 색은 Active된 상태입니다.
(요소 Element에서는 흰색으로 나타납니다.)

Object / Transform / Align Ojbects를 실행합니다.

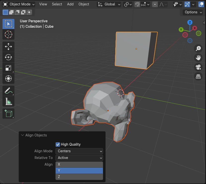
그러면 아무런 반응이 없습니다. 잉? 그때 왼쪽 하단에 옵션창을 열어 봅니다. 자, 여기서 설정을 완료해야 합니다. 옵션중에서 Align 의 축을 선택해 줍니다.

X축을 선택해주면, X축으로 정렬Align됩니다. X축으로 같은 위치가 됩니다.
(Align 선택한 축을 해지하고 싶을 때에는 Shift + Alt)

Y축을 선택하면, Y축으로 정렬이 됩니다.

Z축을 선택하면 역시 Z축으로 정렬!

Shift키를 이용해서 두개 축을 다중 선택하면, 두 축이 정렬됩니다.

X,Y,Z 3축을 다 선택하면 두 오브젝트가 포개 질것입니다. ^^

다음시간에는 Align Objects의 나머지 옵션에 대해서 알아보겠습니다.

🏆 국비지원! 수강료 무료!💸💸💸
👉 Blender로 나도 제페토크리에이터!수강신청 https://litt.ly/solongos
☕제페토 카페 https://cafe.naver.com/zepeto3d
'3D > Blender3D' 카테고리의 다른 글
| Blender4.x: Snap, Align Objects (1) | 2024.09.06 |
|---|---|
| Blender4.x: Align Objects[2] (3) | 2024.09.05 |
| Blender4.x: Bisect 로 간단히 암석 만들기 (1) | 2024.09.03 |
| Blender4.x: Image Reload (2) | 2024.09.02 |
| Blender4.x: Edit Curve[4] (1) | 2024.08.30 |