앞의 Instance[5]에 이어서 입니다.

에디트 모드로 보면, Instance들이므로, 속성 수정은 안되는 것입니다.

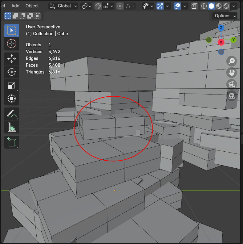
Instance들이므로, Realize를 하지 않으면, Triangles가 48 밖에 없습니다.

Realize 를 하고,

그러면, 6,816 로 늘어 났습니다.

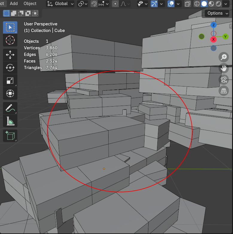
그리고 이 Cube들은 그냥 겹쳐져 있습니다.

Mesh Boolean(Union)을 하고, Realize에 Realize All 을 Off하고, Depth를 0

그러면, 하나하나가 겹쳐진것이 아니고, 버텍스가 있는 연결된 결과가 보입니다.

너무 Cube로만 되어 있어, 부드럽게 하기위헤서는 현재의 Position의 값들을 확정하고, Set Position,
그리고 부드럽게 하주는 Blure Attribute를 생성해서 준비합니다.

버텍스들의 자신의 위치Position을 확인하고, 서로 연결된 Vertext들과의 거리를 가깝게 만들어 가게 하면, 각진 Cube에서 부드러운 Mesh로 바뀔 것입니다.

Blur Attribute에 Position을 받아 오고, Vector로 전환하고, Set Position으로 연결합니다.

부드러워졌습니다.

Interations를 3으로 올리면,

더 부드러워 졌습니다.


🏆 국비지원! 수강료 무료!💸💸💸
👉 Blender로 나도 제페토크리에이터!수강신청 https://litt.ly/solongos
☕제페토 카페 https://cafe.naver.com/zepeto3d
#블렌더 #블렌더툴 #blender #blender3d #블렌더강의 #zepeto #제페토 #국비지원 #부업 #부수익 #3d강의
'3D > Blender3D' 카테고리의 다른 글
| Blender:Instance[8] Material 2 (0) | 2024.12.17 |
|---|---|
| Blender: Instance[7]- Materials (2) | 2024.12.16 |
| Blender: Instance [5] (2) | 2024.12.12 |
| Blender: Instance [4] (4) | 2024.12.11 |
| Blender: Instance[3] (2) | 2024.12.10 |