Blender: Instance - Domino [3]에 이어집니다.
도미노의 마지막 부분은 바닥에 쓰러져야 합니다.

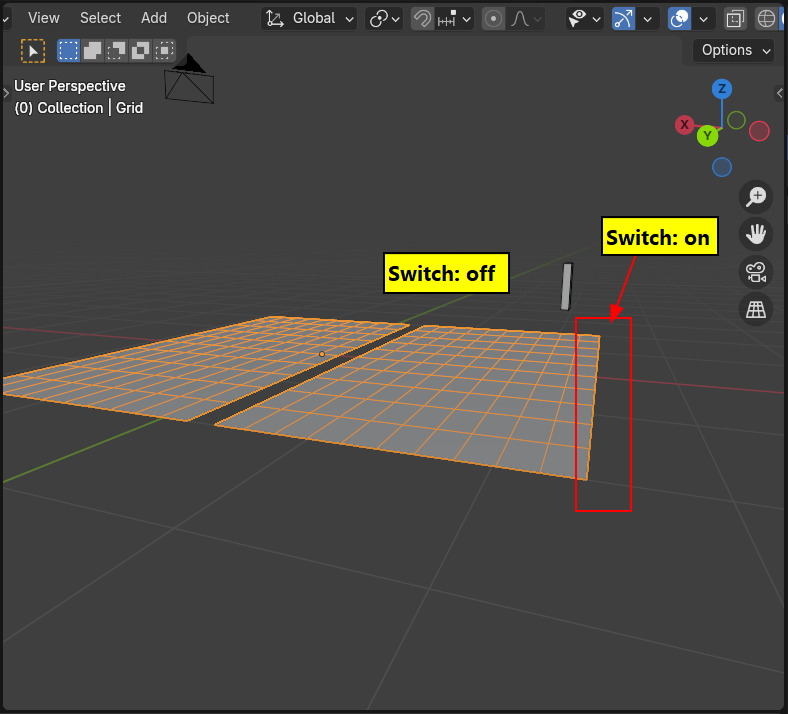
Switch로 완전히 쓰러지나, 안쓰러지나, on, off로 지정해 줍니다.
Switch에 False 는 기존값, True(Switch on) 새로운 값, 완전히 쓰러진 값이 들어갑니다.



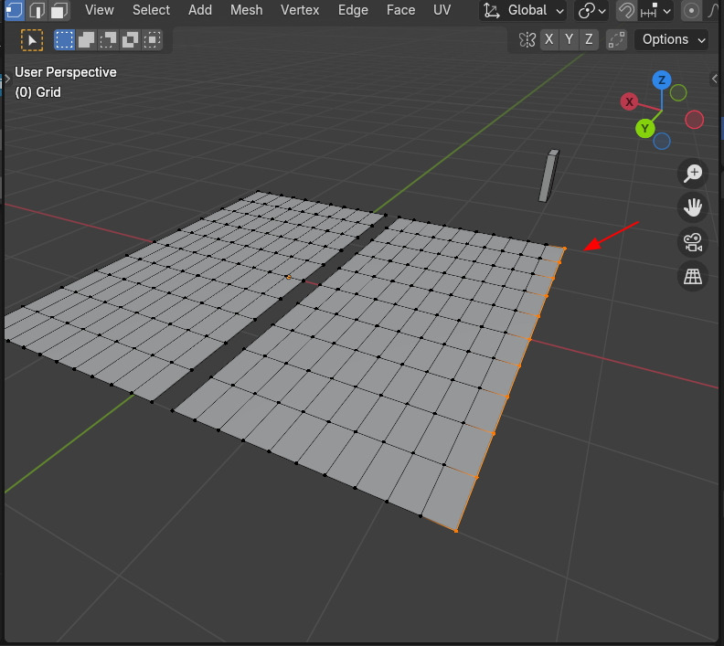
끝 부분을 특정 그룹으로 지정해 주고, 구분 합니다. 구분하는 방법은,

Edit mode에서 Vertex를 선택하고,

Vertex Groups에서 Group(이름을 SwitchOn으로 명명)를 지정합니다.

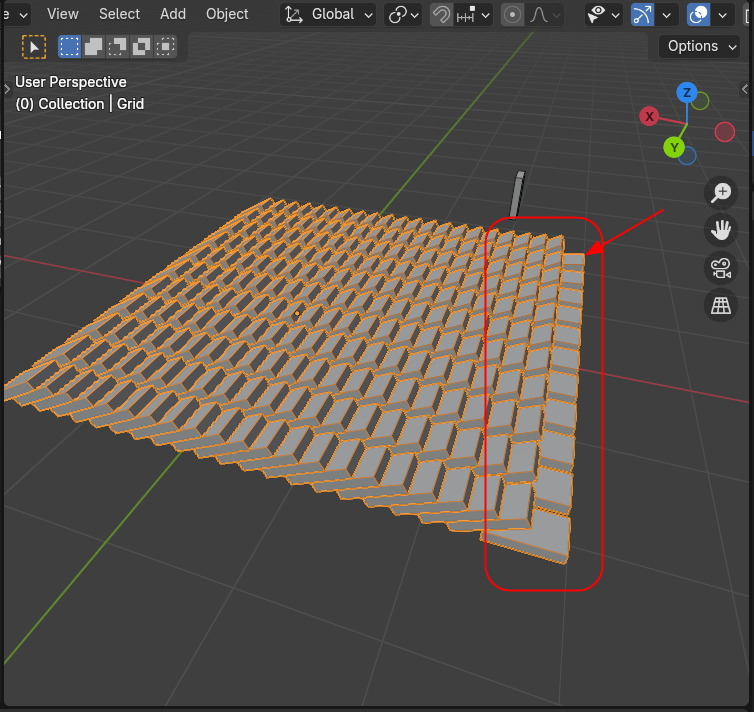
그리고 지정된 그룹을 호출하는, Name Attribute 노드로 Group을 호출합니다.

SwitchOn지정된 부분이 1인지 비교하는 Compare 노드를 생성하고, Equal(같냐?)로 하고, 비교하는 값은 '1' 입니다. SwitchOn이 1이 되었나? 물어 보고, 1이 되었으면, Switch가 작동(True)하고, SwitchOn 그룹이 Swith on이 됩니다.

결과가 이렇게 됩니다.

🏆 국비지원! 수강료 무료!💸💸💸
👉 Blender로 나도 제페토크리에이터!수강신청 https://litt.ly/solongos
☕제페토 카페 https://cafe.naver.com/zepeto3d
#블렌더 #블렌더툴 #blender #blender3d #블렌더강의 #zepeto #제페토 #국비지원 #부업 #부수익 #3d강의
'3D > Blender3D' 카테고리의 다른 글
| Blender: Instance-Domino[6] (1) | 2024.12.27 |
|---|---|
| Blender:Instance-Domino[5]-Time, Random (0) | 2024.12.26 |
| Blender:Instance-Domino[3] (0) | 2024.12.23 |
| Blender: Instance - Domino[2] (3) | 2024.12.20 |
| Blender: Instance - Domino[1] (2) | 2024.12.19 |