Blender: Instance - Domino [5] 에 이어서 입니다.
도미노가 넘어지는 애니메이션을 가진 Geometry Nodes가 있는 이 오브젝트를 복사를 합니다.

Edit mode로 전환하고, Modifier에서 Realtime을 off합니다.

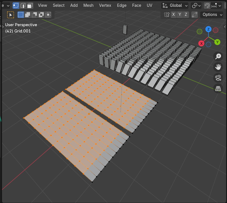
도미노 인스턴스는 히든이 되고, 아래 부분의 Vertex를 삭제합니다.

한 줄만 남깁니다.

다시 Realtime 을 On 합니다.
복사를 한 오브젝트이므로, Geometry Node의 애니는 그대로 가지고 있습니다.

한 줄의 도미노가 집단의 도미노에 부딪혀야 하는데, 저렇게 자빠지는 마지막은...

Vertex Group을 제설정 해야 겠습니다. 자빠지는 마지막의 Vertex를 선택하고,

이 버텍스의 Vertext Group의 값을 변경 해줍니다. 값을 0 으로 해주면, 적당히 쓰러집니다.
(반드시 Assign)

값을 바꾸니, 자빠지지 않습니다.

한 줄의 도미노 쓰러짐이 집단에 도착하면, 집단이 가로세로 쓰러지는 애니메이션이 이어져야 겠습니다.
(현재는 한줄의 도미노나, 집단의 도미노가 동시에 넘어집니다. 타이밍을 다르게 해야 겠습니다.)

시작의 타이밍을 다르게 할 수 있도록, 외부 입력값을 받도록 하겠습니다.
타이밍을 조절하는 Add 노드에서 Value를 받을 수 있도록 하겠습니다.

Group Input을 만들고, Add 노드의 Value와 연결합니다.

이름을 Start라고 명명합니다.

그러면, 모디파이어에 입력창이 등장합니다. 이 곳에 오브젝트 별로 타이밍 값을 조절할 수있습니다.

한줄의 도미노와 집단 그룹 도미노의 시간차를 줍니다.

집단 도미노 의 시작점을 더 늦게 해줍니다.

하나의 Geometry Nodes 에서 타이밍 시작 옵션을 조절할 수 있게 했습니다.


🏆 국비지원! 수강료 무료!💸💸💸
👉 Blender로 나도 제페토크리에이터!수강신청 https://litt.ly/solongos
☕제페토 카페 https://cafe.naver.com/zepeto3d
#블렌더 #블렌더툴 #blender #blender3d #블렌더강의 #zepeto #제페토 #국비지원 #부업 #부수익 #3d강의
'3D > Blender3D' 카테고리의 다른 글
| Blender:Instance-Domino-Material (1) | 2025.01.02 |
|---|---|
| Blender: Instance-Domino[7] (1) | 2024.12.30 |
| Blender:Instance-Domino[5]-Time, Random (0) | 2024.12.26 |
| Blender: Instance-Domino[4] (0) | 2024.12.24 |
| Blender:Instance-Domino[3] (0) | 2024.12.23 |