Basic[1]에서 이어갑니다.
모디파이어에 더블 밸류, 이중 값으로 적용 가능합니다.

X를 눌러서, 아래쪽의 Geo Node의 내용을 지웁니다.

그러면 Geo Node 1개만 적용한 상태가 됩니다.

Geometry Nodes 에서 Group Input 에서 끊고, Cylinder Node를 생성하고, Output으로 연결합니다.

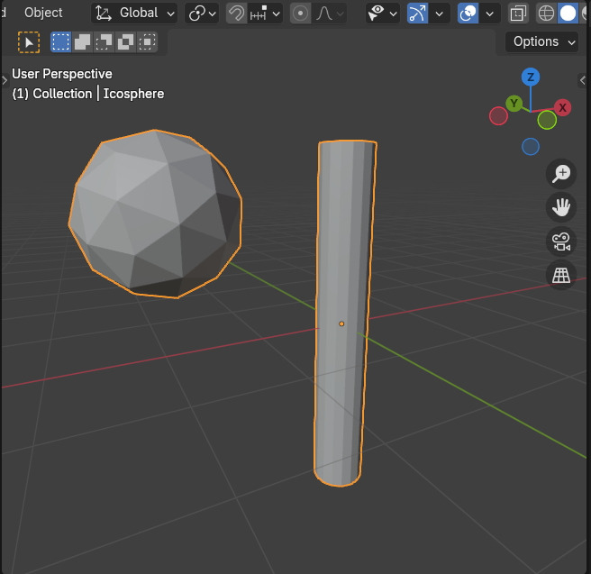
그러면, Icosphere는 어디로 가고, Cylinder가 보입니다.

그 이유는 Input을 끊어 버리고, Cylinder가 Output으로 연결되어서 그렇습니다.

Icosphere와 Cylinder가 같이 나오려면, Join Geometry라는 노드를 사용하면 됩니다.

Cylinder의 값을 조금 수정해 봅니다.

그러면, Join Geometry로 Input으로 들어오는 IcoSphere와 Cylinder가 같이 나타납니다.

Geo Node의 이름을 변경합니다. Add Cylinder라고 합니다.

모디파이어의 Stack의 순서가 아래와 같습니다.

이 순서를 바꿔버리면, MyTransform이 후순위로 적용될 것입니다.

즉, Cylinder가 먼저 Join이 되고, 그다음, Transform의 변화가 될 것입니다. 이렇게 될 것입니다.

자, 이 Stack들 아래로 Geometry Node를 추가 생성해 줍니다.

그리고 생성한 Geo Node안에서 Shift + A를 하면, Group에서 금방 만든, 두개의 Geo Node들의 이름을 확인할 수 있습니다. 바로 그 모디파이어를 Geo Node Editor안으로 Group으로 불러서 사용할 수 있습니다.

그림과 같이 노드 모양으로 들어올수 있습니다. 이것이 Group Nodes입니다.

🏆 국비지원! 수강료 무료!💸💸💸
👉 Blender로 나도 제페토크리에이터!수강신청 https://litt.ly/solongos
☕제페토 카페 https://cafe.naver.com/zepeto3d
#블렌더 #블렌더툴 #blender #blender3d #블렌더강의 #zepeto #제페토 #국비지원 #부업 #부수익 #3d강의
'3D > Blender3D' 카테고리의 다른 글
| Blender: Geometry Node-Basic[4] (2) | 2024.11.28 |
|---|---|
| Blender: Geometry Node-Basic[3] (1) | 2024.11.27 |
| Blender: Geometry Nodes - Basic[1] (1) | 2024.11.25 |
| Blender: Node Editor [Fabric 3] (2) | 2024.11.22 |
| Blender: Node Editor [Fabric2] (3) | 2024.11.21 |