Connections[2]에 이어지는 글입니다.
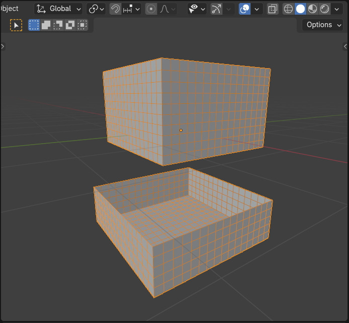
Set Position으로 Mesh 부분을 Offset시키고, Separte Geometry로 분리한후, Join Geometry로 중간 부분없이 양 끝의 메쉬를 합쳤습니다.

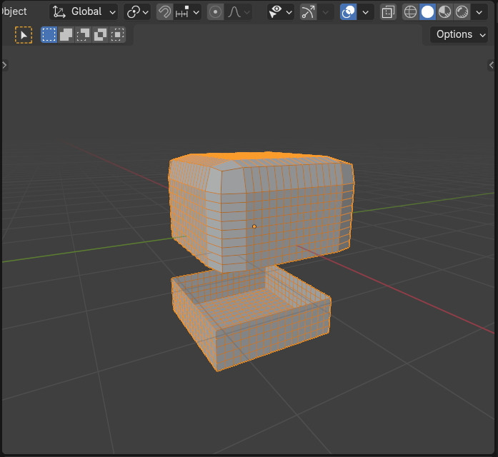
Join Geometry를 하기 전에, 각각의 메쉬에 변형을 가하려면,

각 부분(Selection, Inverted)에 Set Position 노드를 연결하고,

Normal과 Vector Math를 생성해서 연결하고,

각각의 Set Position에 변형을 연결해 봅니다. 상단은 Normal 에 값을 더 해보고,

Add는 3값을 조절할 수 있는데, 하나의 값으로 계속 갈 것이면, Scale을 선택해서 1개의 값으로 처리할 수도 있음


Scale을 0.3으로 하고,


아래쪽은 Position 에 Noise Texture 을 곱해서(Multiply) 아래의 Set Position에 연결합니다.


🏆 국비지원! 수강료 무료!💸💸💸
👉 Blender로 나도 제페토크리에이터!수강신청 https://litt.ly/solongos
☕제페토 카페 https://cafe.naver.com/zepeto3d
#블렌더 #블렌더툴 #blender #blender3d #블렌더강의 #zepeto #제페토 #국비지원 #부업 #부수익 #3d강의
'3D > Blender3D' 카테고리의 다른 글
| Blender: Instance [2] (2) | 2024.12.09 |
|---|---|
| Blender: Instance [1] (1) | 2024.12.06 |
| Blender: Geo Nodes - Connections[2] (2) | 2024.12.04 |
| Blender: Geo Nodes Connections [1] (1) | 2024.12.03 |
| Blender: Geo Node-Attribute[2] (1) | 2024.12.02 |