Blender: Instance-Domino[6]에 이어서입니다.
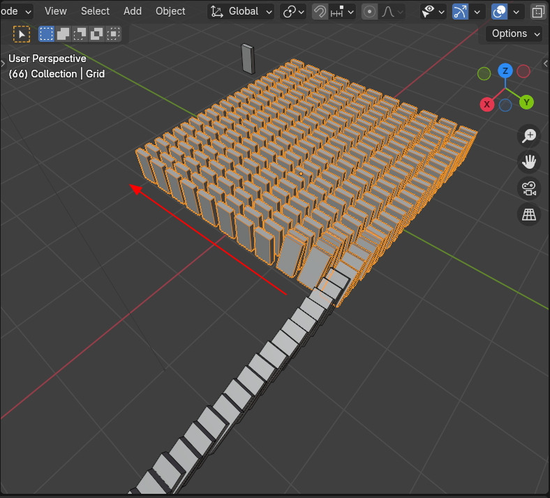
도미노 집단이 쓰러져야 하는데, 한 줄에서 넘어져 오는 도미노는 그 방향으로 쓰러지는 것이 맞는데,
빨간 화살표 쪽으로는 각각 간격이 떨어져 있으므로, 순차적으로 넘어지는 트리거가 없습니다.
그래서 빨간 화살표 방향으로 비스듬한 각도(Z축으로)의 도미노들을 배치하도록 하겠습니다.

한 줄의 도미노를 복사를 하고,

회전을 해줍니다.

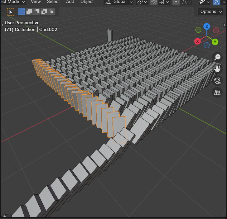
이제 해야 할것은 1. 도미노의 적당한 회전값과 2. 적당한 간격과, 3. 타이밍을 맞춰야 합니다.

회전은, Instance on Points에 Combine XYZ 에서 X와 Z를 랜덤으로 연결했는데, (Y는 넘어지는 애니)

비스듬한 도미노 줄은 Geometry Nodes를 Link를 끊고, 독립적으로 해줍니다. Z축만 다르게 해줄 것입니다.


Z축 회전으로 비스듬한 도미노 집단을 만듭니다.

그림 정도의 값을 입력하고,

비스듬한 도미노 집단이 되었습니다.

적당한 도미노 그룹의 간격과 타이밍을 조절해 줍니다.

🏆 국비지원! 수강료 무료!💸💸💸
👉 Blender로 나도 제페토크리에이터!수강신청 https://litt.ly/solongos
☕제페토 카페 https://cafe.naver.com/zepeto3d
#블렌더 #블렌더툴 #blender #blender3d #블렌더강의 #zepeto #제페토 #국비지원 #부업 #부수익 #3d강의
'3D > Blender3D' 카테고리의 다른 글
| Blender: Instance Domino - Texture[1] (0) | 2025.01.03 |
|---|---|
| Blender:Instance-Domino-Material (1) | 2025.01.02 |
| Blender: Instance-Domino[6] (1) | 2024.12.27 |
| Blender:Instance-Domino[5]-Time, Random (0) | 2024.12.26 |
| Blender: Instance-Domino[4] (0) | 2024.12.24 |